365英国上市公司(集团)官方网站-Global Platform
关于我们
+
365英国上市集团简介
机构设置
历任领导
现任领导
双一流建设
+
人才培养质量
团队队伍建设
科学研究水平
社会服务与学科声誉
团队队伍
+
团队概况
在职教师
高层次人才
客座教授
名师风采
荣休教师
人才培养
+
团队建设
旗下产业
研究生教育
人才招聘
浩青班
科学研究
+
科研动态
学术交流
科研平台
科研团队
科研项目
科研成果
科研开发
党群党政
+
党建工作
组织机构
规章制度
工会工作
安全工作
关工委
计划生育
员工园地
+
员工动态
社会实践
获奖评优
教育培训
+
继续教育
特色培训
员工天地
+
员工活动
员工服务
员工风采
下载中心
+
常用下载
科学研究水平
科研成果
科研获奖
科研项目
科研平台建设
您所在的位置:
首页
>>
双一流建设
>>
科学研究水平
>>
科研获奖
>> 正文
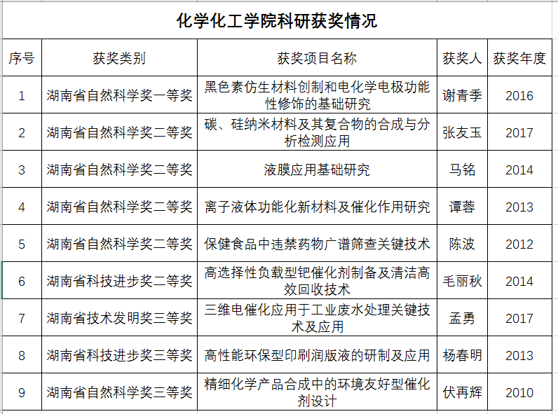
365英国上市集团科研获奖情况
作者:
来源:365英国上市集团
发布日期:2020年06月24日 09:13
浏览次数:
【
关闭
】