在科学研究和临床诊断中,免疫检测技术,特别是酶联免疫吸附试验(ELISA)因其良好的信号放大能力而被广泛应用。然而,传统的ELISA依赖于酶作为信号放大工具,但酶在细胞环境中的不稳定性和易受干扰的特性,限制了ELISA在活细胞中的应用。新兴的生物正交化学为解决该挑战提供了新思路,除了等当量无催化效果的类型,生物正交催化反应也得到发展,并且常用于细胞内酶、前药等功能分子的激活。

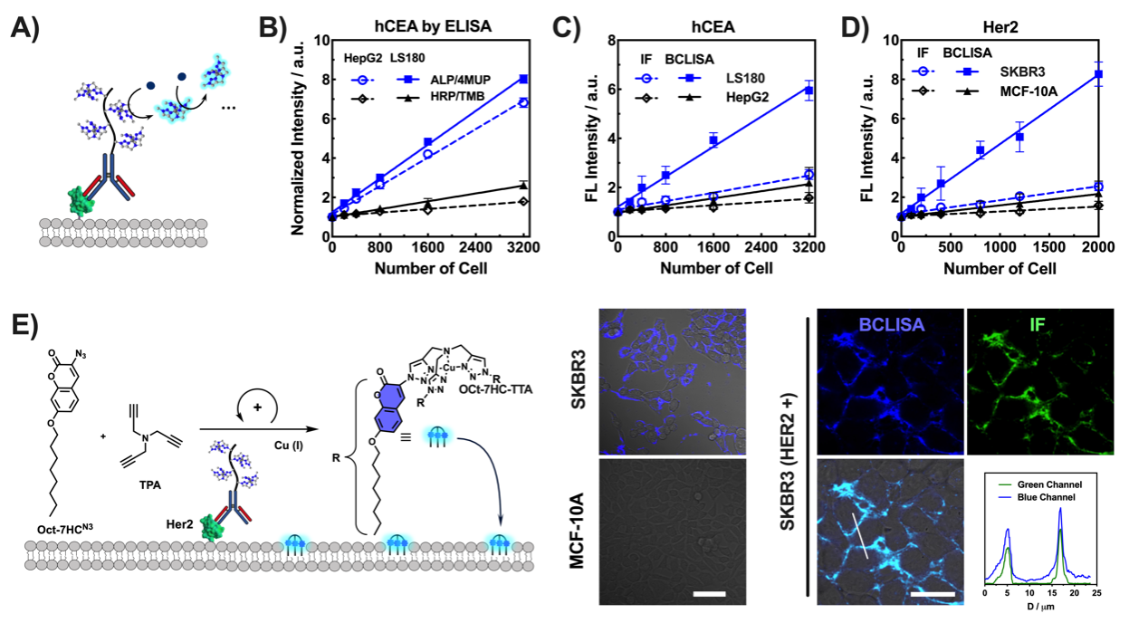
为了解决这一问题,我们课题组开发了一种新的检测方法,称为“生物正交催化免疫吸附检测”(BCLISA),用于检测细胞膜上的抗原。该方法将具有特殊催化功能的小分子或聚合物与抗体结合,以替代传统的酶。经过筛选,研究团队选择了铜(I)催化的叠氮-炔基环加成反应(CuAAC)作为核心反应体系,因为其稳定且能在细胞环境中高效运作。相比于普通的催化剂,聚合物基催化剂具有多个催化位点,因此在相同浓度下能够产生更高的活性。此外,CuAAC反应生成的聚三唑化合物可以螯合铜离子(Cu(I)),从而进一步加快催化过程。这种自催化特性有效提升了BCLISA的信号放大能力。最终,这种自催化整合的BCLISA技术被成功应用于活体细胞膜上抗原的检测和成像,使得科学家能够检测到细胞上稀有的抗原分子。这种新方法为低丰度抗原的检测和成像提供了一个创新的途径,未来或将推动在活细胞中的生物检测技术发展。

团队近期的研究聚焦于序列控制高分子的合成与应用,特别是序控聚烯烃的研究。序控聚烯烃具有高的侧基密度与稳定的全碳主链,赋予其优良的性能的同时也带来了高的合成挑战,其中单倍单体插入(SUMI)技术是其中主要的合成手段。然而,报道的SUMI都是自由基驱动的过程,不利于其他聚合机理单体的使用。团队近期开发了碳阳离子推动的SUMI,使乙烯基醚等类型的单体可以用于序控聚烯烃合成(J. Am. Chem. Soc,2023,145, 3636)。我们进一步整合自由基与碳阳离子SUMI,使二者能够相互转化(Nat. Commun.2024, 14, 5071)以及在一锅下互不干扰的进行(Angew. Chem. Int. Ed. 2024, 63,e202402265)。这些序控聚烯烃被用于药物和探针的高效负载。
论文的共同一作者是博士生冯学璞和童国铭,公司为唯一通讯单位。文章已全文发表在《德国应用化学》,全文信息如下:
Xuepu Feng,#Guoming Tong,#Zengwei Ran,#Xiaojuan Liu, Liang Li,Guhuan Liu* and Ronghua Yang* "Autocatalysis-Integrated Bioorthogonal (Poly)Catalyst-Linked Immunosorbent Assay for Living Cell Membrane Antigens"Angew. Chem. Int. Ed.2024, https://doi.org/10.1002/anie.202417352


